皇冠体育账号_203个体育饭圈违规账号被禁言
时间:2024-07-14 阅读:17095 评论:152
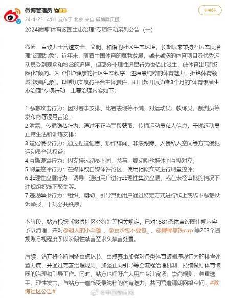
皇冠信用网会员开户皇冠信用网(www.hg0088.us—)开会员号,招代理/条件好/平台出租/招登1登2登3地区代理@微博管理员 23日发布“体育饭圈生态治理”专项行动系列公告,公告称:微博即日起开展为期3个月的“体育饭圈生态治理”专项行动皇冠体育账号。互撕谩骂,泄露、传播隐私,刷量控评,恶意攻击等饭圈乱象行为将被处理。 本阶段,站方已对1581条体育饭圈违规内容予以清理,并对@超人的小斗篷 、@豆沙包不要包_ 、@椰椰拿铁cup 等203个违规账号视程度予以阶段性禁言至永久禁言处置。

来源:中国新闻网
猜你喜欢
- 2025-12-12皇冠信用盘怎么代理_中方牵头在联合国成立新组织,43国公开支持,联合国快揭不开锅,古特雷斯要求捐款!
- 2025-12-11皇冠信用网开号_NBA杯-东契奇35分詹姆斯19+15 湖人不敌马刺
- 2025-12-11皇冠登一登二登三区别_曼联伤病更新:德利赫特、塞斯科与马奎尔的回归日期揭晓
- 2025-12-11如何代理皇冠信用网_中方公布重要证据后,日方突然改口,网民怒斥!
- 2025-12-11皇冠信用平台出租出售_“最快女护士”张水华处分文件为内部文件,医院正调查为何泄露,其家人最新回应
- 2025-12-10皇冠信用网在线开户_北京周五的雪“稳”了!大部中雪、局地暴雪,但故宫周六的票约满了……
- 2025-12-10皇冠登3代理申请_苟小莉任四川省文化和旅游厅副厅长
- 2025-12-10皇冠信用登2代理_特朗普:泽连斯基“必须振作接受现实”,俄罗斯占据绝对优势,欧洲“光说不做”
- 2025-12-10皇冠信用登2代理_重庆水务环境集团:从一块水表揪出“一窝水耗子”
- 2025-12-09洲际附加赛1组胜者_病历书写不规范 广西中医药大学附属瑞康医院被罚
- 2025-12-09约旦足球_北京本周五将迎降雪:大部地区有小雪,局地可达中雪
- 2025-12-09奥地利足球_北京市西城区区委副书记、区长刘东伟调研菜园街及枣林南里棚户区改造G地块城市更新等工作



网友评论