皇冠信用盘代理注册_@新区招标代理机构,注意啦!今年7月起开展信用综合评价
怎么开皇冠信用平台(9990088.com)-开会_员平_台出租,皇冠体育/如何开户-占成_代理(登1登2代理登3(足球平台,为进一步完善建筑市场信用体系建设
促进招标代理市场有序健康发展
近日皇冠信用盘代理注册,省住房和城乡建设厅印发通知
明确 自2023年7月1日起
开展工程建设项目招标代理机构信用综合评价
信用评价差的企业将纳入重点监管范围
关于开展工程建设项目招标代理机构信用综合评价的通知
赣建字〔2022〕14号
各设区市住房和城乡建设局皇冠信用盘代理注册,赣江新区城乡建设和交通局,各有关单位:
为进一步完善建筑市场信用体系建设皇冠信用盘代理注册,促进我省房屋建筑和市政基础设施工程建设项目(以下简称“房屋市政项目”)招标代理市场有序健康发展,根据《建筑市场信用管理暂行办法》《江西省建筑市场信用信息管理办法(试行)》等有关规定,决定对招标代理机构开展信用综合评价工作,现将有关事项通知如下:
一、总体要求
(一)评价对象皇冠信用盘代理注册。在江西省行政区域内从事房屋市政项目招标代理业务的招标代理机构。
(二)评价原则皇冠信用盘代理注册。信用综合评价工作应当坚持公开、公平、公正的原则,严格按照评价标准组织实施。
(三)工作职责皇冠信用盘代理注册。省住房和城乡建设厅对全省招标代理机构信用综合评价工作实施监督指导,制定招标代理机构评价标准,开发招标代理机构信用综合评价系统(以下简称“评价系统”)。
各级住房和城乡建设主管部门按照招标代理机构注册地及房屋市政项目的招标投标监督权限,开展招标代理机构信用综合评价工作皇冠信用盘代理注册。
二、评价方法
招标代理机构信用综合评价采用评价系统自动评价方式皇冠信用盘代理注册。评价系统根据收集的企业基本信息、良好信用信息和不良信用信息,每日计算出招标代理机构信用综合评价得分,并向社会公布。信用信息当日成功录入,次日生效。
三、评价得分
招标代理机构信用综合评价分由基本信用分、良好信用得分和不良信用扣分三部分组成,满分为100分皇冠信用盘代理注册。
(一)基本信用分皇冠信用盘代理注册。招标代理机构同时具备以下条件即可获得基本信用分70分:
1.依法成立且具有独立法人资格;
展开全文
2.营业执照经营范围涵盖工程招标代理服务相关内容;
3.有从事招标代理业务的营业场所和相应的资金;
4.具备从事招标代理服务履约能力,有能够编制招标文件和组织评标的相应专业力量皇冠信用盘代理注册。
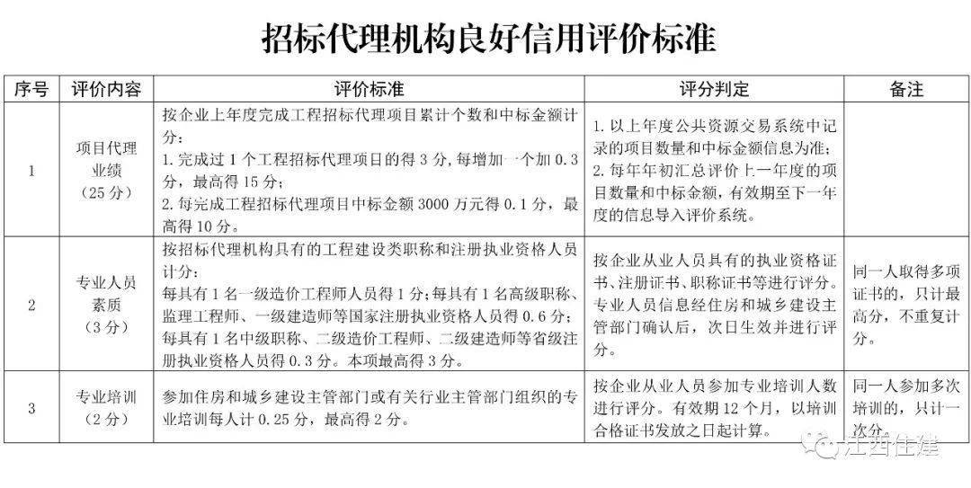
(二)良好信用得分皇冠信用盘代理注册。起始得分为0分,实行加分制, 加分上限30分。由项目代理业绩、专业人员、专业培训等评分组成,详见“招标代理机构良好信用评价标准”(附件1)。
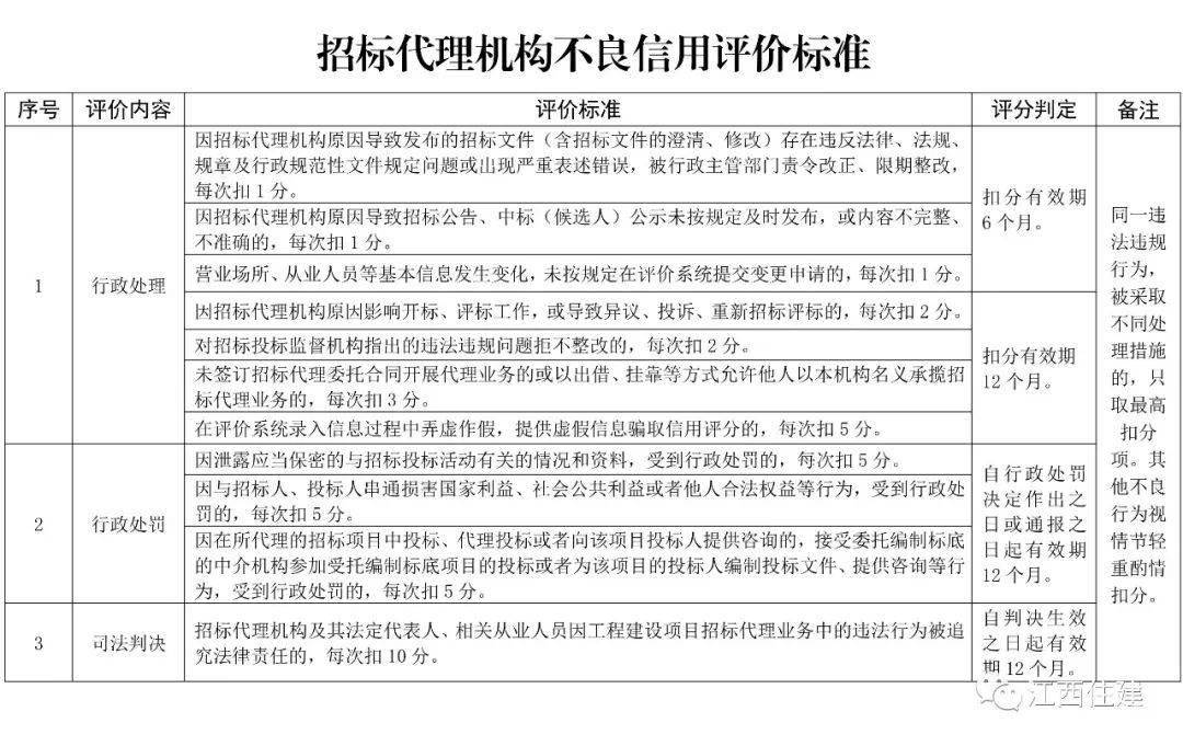
(三)不良信用扣分皇冠信用盘代理注册。实行减分制,不设下限。主要是指招标代理机构在从事招标代理活动中受到的各类行政处理、行政处罚、司法判决等,详见“招标代理机构不良信用评价标准”(附件2)。
四、信用信息采集与处理
(一)基本信息、专业人员、专业培训信息由招标代理机构自主申报皇冠信用盘代理注册。信息发生变化时,招标代理机构应当自发生变化之日起30日内在评价系统完成变更申报。招标代理机构注册地住房和城乡建设主管部门负责对申报的信息进行核实确认,省外入赣的招标代理机构申报的信息由省住房和城乡建设厅核实确认。
(二)项目代理业绩信息由评价系统从公共资源交易系统中自动获取皇冠信用盘代理注册。
(三)不良信用信息由各级住房和城乡建设主管部门按监管权限采集录入皇冠信用盘代理注册。受到省、市、县(市、区)住房和城乡建设主管部门行政处罚及行政处理的不良信用信息,按照“谁作出、谁采集”的原则及时录入;受到住房和城乡建设部行政处罚的不良信用信息,由省住房和城乡建设厅及时录入;其他行政机关作出的行政处罚及司法机关等有关部门移交的不良信用信息,由同级住房和城乡建设主管部门及时录入。
住房和城乡建设主管部门录入不良信用信息前,应当下发“招标代理机构信用综合评价扣分告知书”(附件3)皇冠信用盘代理注册。招标代理机构对扣分有异议的,应当自收到告知书之日起5个工作日内提出陈述、申辩,住房和城乡建设主管部门自收到陈述、申辩之日起5个工作日内作出处理,并及时告知处理结果;逾期未提出陈述、申辩的,由住房和城乡建设主管部门直接录入评价系统。
五、相关要求
(一)各级住房和城乡建设主管部门对信用综合评价工作实施监督皇冠信用盘代理注册。对发现应当予以评价而未评价、不按规定评价或处理异议的,应当责令信用信息采集部门(单位)限期改正。
(二)各级住房和城乡建设主管部门应当 根据信用评价结果对招标代理机构采取差异化监管,对信用评价差的企业纳入重点监管范围皇冠信用盘代理注册。
(三)各级住房和城乡建设主管部门应当严格按标准开展信用综合评价工作,做到依法依规、公平公正皇冠信用盘代理注册。对工作人员在信用评价工作中涉嫌违法违纪的,应当及时核实、依法依纪处理。
(四)本通知自2023年7月1日起实施皇冠信用盘代理注册。《江西省工程建设项目招标代理机构信用管理实施细则》(赣建招〔2013〕9号)《关于加强全省工程建设项目代理机构信用档案建设的通知》(赣建招〔2019〕6号)同时废止。
江西省住房和城乡建设厅
2022年12月28日
(此件主动公开)
附件1

附件2

附件3:招标代理机构信用综合评价扣分告知书
来源:江西住建
编辑:范鑫豪
审定:潘奕
核发:张雁
事关江西职工医保报销皇冠信用盘代理注册!最新解答来了……
刚刚发布皇冠信用盘代理注册!江西中考重要调整
今起皇冠信用盘代理注册,开始预约!
点分享
点点赞
点在看
猜你喜欢
- 2025-12-11皇冠信用网登1_西安一17岁高中生失踪4天,父亲称离婚多年孩子住姨妈家,走前曾和跟大姨吵嘴,警方:目前正在寻找中
- 2025-12-11皇冠信用网代理出租_沪漂同事2人合租,发现室友患梦游症,他动起歪心思!6次用同一套路,骗了1.28万!
- 2025-12-10皇冠信用网登123出租_事故现场只剩手机与碰撞碎片 海南白沙民警抽丝剥茧“揪出”肇事逃逸者
- 2025-12-10皇冠足球平台代理_不堪丈夫家暴及生理期强行同房,“换婚”女子投毒杀夫被判无期徒刑 二审驳回上诉
- 2025-12-10信用网怎么开户_第二十七届哈尔滨冰雪大世界园区建设已完成70%
- 2025-12-10皇冠信用网登2代理_河南收费站绿通悲剧:司机被要求登上损坏梯子查货
- 2025-12-10皇冠信用网登2代理_莱奥伤情悬念:AC米兰的希望与挑战,检查结果即将揭晓!
- 2025-12-10皇冠信用网代理注册_小泉进次郎称“中方没有提前通报”,外交部回应
- 2025-12-09塞内加尔足球_摩尔线程卖的不是显卡,是A股最贵的安全门票
- 2025-12-09塞内加尔足球_中俄反对无效!美军福特号航母亲自压阵,距离“开战”只差特朗普一声令下?局势一触即发
- 2025-12-08库拉索足球_西甲-加西亚卡雷拉斯染红米利唐伤退 9人皇马0-2塞尔塔
- 2025-12-08苏格兰足球_“挑衅者无论从空中来、从水面上来,还是从水下来,我们都可以让他连滚带爬”



网友评论