皇冠信用盘怎么注册 _A股公司罕见!“王炸级”利好,来了!
皇冠信用登123出租(huangguan.hk—)开会员号,招代理/条件好/皇冠体育/出租/招登1登2登3地区代理【导读】美的抛出年内A股首单“百亿级”回购计划皇冠信用盘怎么注册 ,2024年分红超260亿元,未来三年中期分红可期
中国基金报记者 忆山
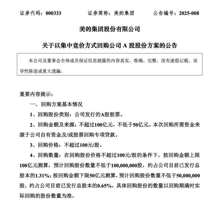
3月28日晚间, 美的集团发布公告称,公司董事会审议通过了《关于以集中竞价方式回购公司A股股份的方案》《2024年度利润分配方案》《未来三年股东回报规划(2025年—2027年)》等多份方案皇冠信用盘怎么注册 。
业内人士表示,今年以来,包括美的集团在内的多家上市公司,在保持业绩稳健增长的同时,积极践行“质量回报双提升”,通过股份回购、稳定分红派现等措施,持续强化投资者回报,提振市场信心皇冠信用盘怎么注册 。
拟以50亿元至100亿元回购股份
其中,回购方案显示, 美的集团拟以50亿元至100亿元回购公司A股股份,回购价格不超过100元/股,回购股份将用于注销并减少注册资本及实施股权激励计划及/或员工持股计划,其中70%及以上回购股份将用于注销并减少注册资本皇冠信用盘怎么注册 。

回购所需资金的来源为自有资金及/或中国银行顺德分行提供的股票回购专项贷款皇冠信用盘怎么注册 。
美的集团透露,公司已于近日取得了中国银行出具的《贷款承诺函》,中国银行将为公司提供不超过90亿元的贷款资金专项用于公司股票回购,贷款期限不超过3年皇冠信用盘怎么注册 。
美的集团表示,基于对公司未来发展前景的信心和对公司价值的高度认可,并结合公司经营情况、主营业务发展前景、公司财务状况以及未来的盈利能力等因素,拟回购公司A股股份,用于依法注销减少注册资本及持续用于实施公司股权激励计划及/或员工持股计划,以增强投资者信心,提高股东回报,优化公司治理结构,构建管理团队持股的长期激励与约束机制,确保公司长期经营目标的实现皇冠信用盘怎么注册 。
2024年分红超260亿元
拟未来三年每年实施两次现金分红
《2024年度利润分配方案》显示, 美的集团拟向全体股东每10股派发现金35元(含税),合计现金分红总额为267.12亿元,不以公积金转增股本皇冠信用盘怎么注册 。
展开全文
此外,未来三年股东回报规划显示,2025年至2027年,美的集团将在符合相关条件下每年实施两次现金分红,其中现金分红方式按照监管规则可以是现金分红,也可以是以现金为对价,采用要约方式、集中竞价方式回购股份及监管规则允许的其他方式皇冠信用盘怎么注册 。
美的集团称,在每年度现金分红的基础上,结合公司盈利情况、经营规划、资金需求和资本结构,公司董事会可以提议实施以减少注册资本为目的的回购计划皇冠信用盘怎么注册 。
财报数据显示,2024年,美的集团实现营业收入4090.84亿元,同比增长9.47%;归母净利润为385.37亿元,同比增长14.29%皇冠信用盘怎么注册 。公司营收、净利润均创历史新高。
截至今年2月末,公司股东总户数为26.51万户,较上期增长5.33%皇冠信用盘怎么注册 。

截至3月28日收盘,美的集团每股报76.87元,近一年股价涨幅超20%,最新市值为5846亿元皇冠信用盘怎么注册 。

校对:纪元
编辑:舰长
审核:许闻
猜你喜欢
- 2025-12-12正版皇冠信用盘_女教师患阿尔茨海默病后被诱导签下400万元保单 每年要向平安人寿交40万元保费
- 2025-12-12皇冠信用盘怎么代理_绍伊古在越南表态:俄罗斯不会对日本的好战军事政策坐视不理
- 2025-12-10皇冠信用网出租_叙利亚易主一年后:外交破冰、内政艰难
- 2025-12-10皇冠信用网足球代理_订婚半年后,男子起诉未婚妻返还2万彩礼和3万恋爱花销:她挑轻巧活吃得多,女方:他一笔一笔算太清楚
- 2025-12-10皇冠信用网庄家_欧冠积分:拜仁上岸亚特兰大升3 5队12分皇马将战曼城
- 2025-12-10皇冠信用网需要押金吗_日本专家:青森地震和2011年东日本大地震成因相似
- 2025-12-09葡萄牙世界杯足球_快讯!日本逮捕美公民,特朗普发出通牒,日本迎来“亡国”内阁?对外释放信号非同寻常
- 2025-12-09塞内加尔足球_俄罗斯呼吁美国:避免“滑向”与委内瑞拉的“全面”冲突
- 2025-12-08西班牙足球_马克龙回国就变脸,如果中国不答应3个条件,欧盟将采取强制措施,打响对华关税战?
- 2025-12-08摩洛哥足球_徽商银行被罚超800万元!涉违规放贷、异地业务不合规等
- 2025-12-08卡塔尔足球世界杯_局部中到大雪,最低气温降至-13℃,济南今冬的第一场雪,或跟去年同一时间!
- 2025-12-07韩国足球联赛_国际乒联混团世界杯决赛,中国对阵日本名单出炉



网友评论