日本职业联赛杯 _6000万科室资金去向成谜?三甲医院主任被下属实名举报,院方称已停职
皇冠信用网APP下载(www.hgty.us)-会员开户_登3代理>皇冠信用网/—开会员账号—皇冠信用网招登1登2登3足球<代理出租>4月初,网友@像雾像云又像风 举报湖南中医药大学第一附属医院健康管理科主任叶某巨额财产来源不明、非法侵占公有资金等,引发关注日本职业联赛杯 。
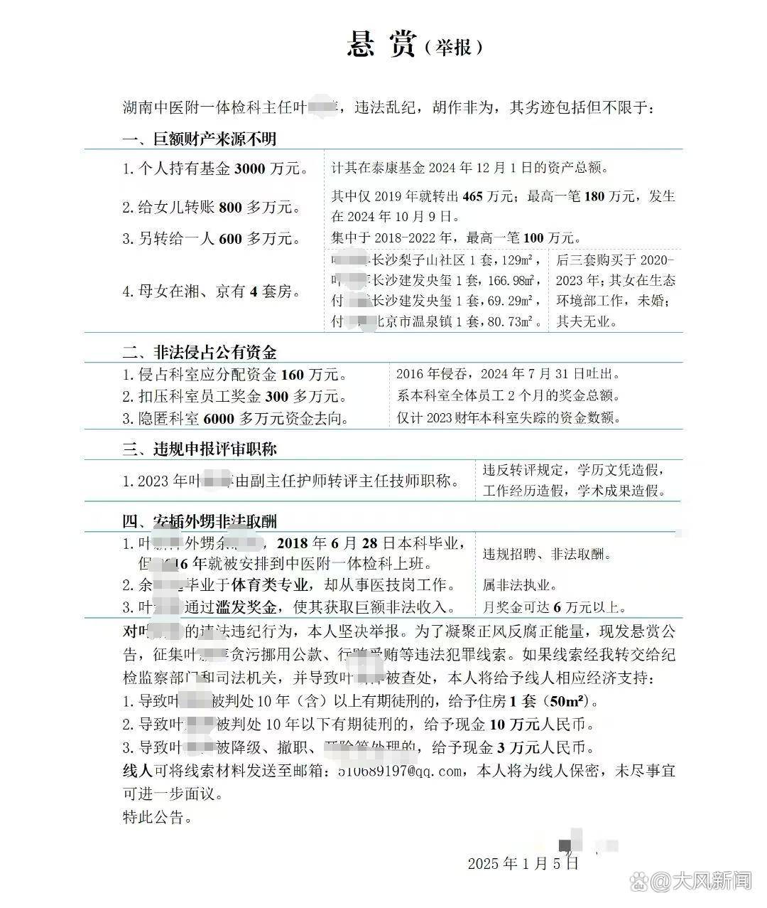
悬赏式举报——
医院一主任巨额财产来源不明、非法侵占公有资金日本职业联赛杯 ?
网友“悬赏3万至10万元现金或50平方米住宅”征集证据
举报信息显示,该网友公开征集叶某贪污挪用公款、行贿受贿等违法犯罪线索,并称愿意给予线人相应的经济支持,金额3万至10万元不等,最高赠予1套50平方米住房日本职业联赛杯 。
华商报大风新闻记者注意到,在“巨额财产来源不明”项目中,其称叶某个人持有基金3000万元;其给女儿转账800余万元,仅2019年转出465万元,最高单笔180万元,于2024年10月9日转出;另转给一人600多万元,集中于2018年至2022年,最高单笔100万元日本职业联赛杯 。此外,叶某及其女儿在长沙、北京有多套房产。
在“非法侵占公有资金”项目中,其称叶某2016年侵吞科室本应分配的资金160万元,2024年7月31日退还;扣押科室员工奖金300多万元;隐匿科室2023年6000多万元资金日本职业联赛杯 。
展开全文
此外,该网友还举报了违规申报评审职称,安插亲戚非法入职、取酬等问题日本职业联赛杯 。
当事人讲述——
自称遭遇职场霸凌日本职业联赛杯 ,决定通过举报反击
投诉经济问题后日本职业联赛杯 ,科室发放160万元奖金
4月10日上午,华商报大风新闻记者联系到该网友陈女士,她表示,自己是湖南中医大一附院健康管理科的工作人员,系健康管理科主任叶某的下属日本职业联赛杯 。2023年12月,她开始举报叶某,“她一直和心腹对我职场霸凌。她给自己的心腹每月发数万元奖金,却克扣我的奖金。”
“我忍气吞声很多年,实在受不了了,就开始举报日本职业联赛杯 。”陈女士坦言,起初,她一直在举报叶某的职称评审问题,但没有结果,她便转而投诉其经济问题。
陈女士表示,2016年前后,他们科室有一笔奖金始终没有发下来,她便向院方举报日本职业联赛杯 。最终,叶某在科室内称有160万元的奖金将会发放,“我这才知道,当年一共拖欠了我们员工160万元。”
2024年7月19日,陈女士与健康管理科一负责人的录音显示,陈女士询问,“160万元的奖金不会不发给我们吧?”负责人回复,“怎么可能,都说出来了,肯定不会收回去的日本职业联赛杯 。前段时间开会,突然说了这件事。”
陈女士说,除此之外,科室至今仍拖欠了他们2个月的奖金,“科室100多人,每月奖金都在上百万日本职业联赛杯 。”
6000万元失踪日本职业联赛杯 ?——
2023年1月至12月表格:业务收入1.3亿元
年度《收支明细表》只显示5964万元
在陈女士提供的举报材料中,提及2023年健康管理科失踪6000万元资金日本职业联赛杯 。她表示,在科室的管理群内,每月都会将业务量统计表格放入群中。
根据2023年1月至12月的统计表显示,“减免后金额”栏目,1月678万余元,2月1100万余元,3月1196万余元,4月925万余元,5月954万元,6月1022万余元,7月867万余元,8月782万余元,9月1094万余元,10月1450万余元,11月1727万余元,12月1243万余元日本职业联赛杯 。总计金额约为1.3亿元。
根据盖湖南中医药大学第一附属医院健康管理科公章的《收入支出明细表》显示,2023年计奖收入为5964万余元,科室成本近4841万元,收支结余为1123万余元日本职业联赛杯 。
华商报大风新闻记者注意到,科室成本与收支结余的总金额,与计奖收入一致日本职业联赛杯 。而计奖收入与2023年1月至12月的统计表格,统计的1.3亿元总金额,相差7000余万元。
陈女士解释道,“我们省级三家医院体检没有折扣,一些单位集体体检,顶多是原价的九折日本职业联赛杯 。年度收支表只有5900多万元,因此科室一年至少有6000万元左右的资金下落不明。”“我向上级投诉,领导说钱还没结回来。”
“2024年的《收入支出明细表》我们已经看不到了,明明可以公开的财表,我不知道为什么要遮掩日本职业联赛杯 。”陈女士说。
巨额财产日本职业联赛杯 ?——
向女儿转账超800万日本职业联赛杯 ,最大单笔180万元
2024年4月,陈女士将叶某相关问题投诉至上级有关部门日本职业联赛杯 。同年11月前后,有关部门向她反馈了叶某名下资产的情况。
陈女士说,有关部门调查的信息,证实了叶某存在的巨额财产来源不明问题日本职业联赛杯 。
根据陈女士从有关部门获得的转账记录显示,2015至2024年间,叶某向其女儿付某转账超800万元,2018年至2024年最多日本职业联赛杯 。其中2024年10月9日,单笔转账180万元;2019年1月18日、1月19日、12月10日,均有单笔转账100万元的情况。
此外,陈女士从有关部门处获得的转账记录显示,叶某还向其上级领导有大量转账记录,其中2020年4月7日,单笔转账100万元日本职业联赛杯 。她解释道,总金额超600万元。
亲戚违规入职日本职业联赛杯 ?——
体育生还没毕业便进入健康管理科工作
余某某此前回应称日本职业联赛杯 ,我不是体育专业毕业的
“最离谱的是,叶某的体育生外甥,在没毕业的情况下,便进入了我们科室日本职业联赛杯 。”陈女士说。根据一份《健康管理科的体检表》显示,余某某,职称为“技师”,进科时间为“2017年7月1日”。
根据陈女士提供的余某某的《毕业证书》显示,余某某,2014年9月至2018年6月,在某体育学院的运动训练专业四年制本科学习日本职业联赛杯 。
华商报大风新闻记者从学信网确认,该《毕业证书》属实日本职业联赛杯 。记者注意到,余某某的入科时间为2017年7月1日,比毕业时间早一年。
陈女士说,2024年,她举报该问题后,余某某被调至医院工会的健身房工作日本职业联赛杯 。
4月10日,华商报大风新闻记者尝试联系余某某,未获回应日本职业联赛杯 。
据4月9日新京报报道,余某某否认了陈女士举报的问题,“我不是体育专业毕业的,我正常考试入职,纪委早就调查完这件事了日本职业联赛杯 。”他承认自己被调入医院工会工作,表示只是正常的工作调动。
相关方回应——
医院纪委:叶某已停职日本职业联赛杯 ,正介入核查
叶某未回应相关投诉
陈女士说,4月10日,她收到了医院纪委负责人的电话,“他说,医院相关负责人、纪委负责人要和我碰面日本职业联赛杯 。并告诉我,院方已经将叶某停职,正在进一步处理。”
华商报大风新闻记者通过该院纪委工作人员,证实了叶某被停职的信息日本职业联赛杯 。该工作人员说,“我们前段时间已经收到了投诉,正在核查,具体情况建议联系医院宣传部。具体核查内容,将围绕网络投诉进行。”
关于调查进展,及科室6000万元资金去向,违规安排亲属入职等,记者先后联系了医院党委、纪委等多位部门负责人,无果日本职业联赛杯 。
据新京报4月9日报道,该院纪委书记成某说,“我们正在迅速地调查,叶某还在正常上班日本职业联赛杯 。”该院宣传部则表示,如有调查结果,将对外通报。
关于陈女士举报叶某巨额财产来源不明、非法侵占公有资金等是否属实等,记者尝试联系叶某,未获回应日本职业联赛杯 。
华商报大风新闻记者 佘晖
(来源:大风新闻)
猜你喜欢
- 2025-10-07皇冠信用網申请开通_卢拉与特朗普通电话,要求美国撤销对巴西征收40%关税,两人同意尽快面对面会晤并交换电话号码
- 2025-10-07皇冠信用网代理_半导体龙头,大涨!创历史新高
- 2025-10-07皇冠信用網账号_谢霆锋为窦靖童演唱会送花篮 署名暴露两人特殊关系
- 2025-10-06皇冠信用网开户_勇士重磅交易设想:巴特勒与1.6亿美元三届全明星中锋重聚
- 2025-10-06怎么注册皇冠信用网_宁愿全部安乐死,也不给中国?加拿大养不起30头白鲸,中国愿接手,然而...
- 2025-10-06皇冠信用网代理注册_曼城胜利背后的隐忧:罗德里腿筋小伤,国家队间歇期助力恢复
- 2025-10-06皇冠信用网代理_普京:若美向乌提供“战斧”导弹 将摧毁俄美关系
- 2025-10-06皇冠信用网在线开户_仅需450万时没买,如今1亿难求:凯塞多闪耀,刺痛曼联中场之殇
- 2025-10-05皇冠信用最新地址_WTT中国大满贯王楚钦上演大逆转晋级决赛 坦言前四局没有好办法一度纠结
- 2025-10-04皇冠信用网出租_曼联主场2-0战胜桑德兰:芒特与舍什科的精彩表现背后有哪些战术秘密?
- 2025-10-04皇冠代理登录地址_孙颖莎、王曼昱女单争金,王楚钦、向鹏挺进男单4强 | WTT中国大满贯
- 2025-10-04皇冠信用網出租_乐享“双节”假期 大运河边月亮河小镇非遗市集开市
网友评论